极光下载站 - 打造齐全的绿色软件家园

极光下载站

当前位置:极光下载站 > 软件教程 > blender给模型添加贴图的方法

blender给模型添加贴图的方法

时间:2023-09-06 15:38:30作者:极光下载站人气:2375

  blender不仅可以友好的制作出需要的模型,也可以给模型进行添加一个好看的贴图,你可以将自己本地中的好看的图片添加进来进行设置成为贴图,有的小伙伴觉得制作出来的模型的外观颜色不太好看,想要给模型添加一个精美的贴图,那么就可以在UV Editing中进行设置一下智能投射,之后再在材质属性的窗口下进行添加一个图像的基础色就可以了,其实操作起来没有那么困难,下方是关于如何使用blender添加贴图的具体操作方法,如果你需要的情况下可以看看方法教程,希望对大家有所帮助。

方法步骤

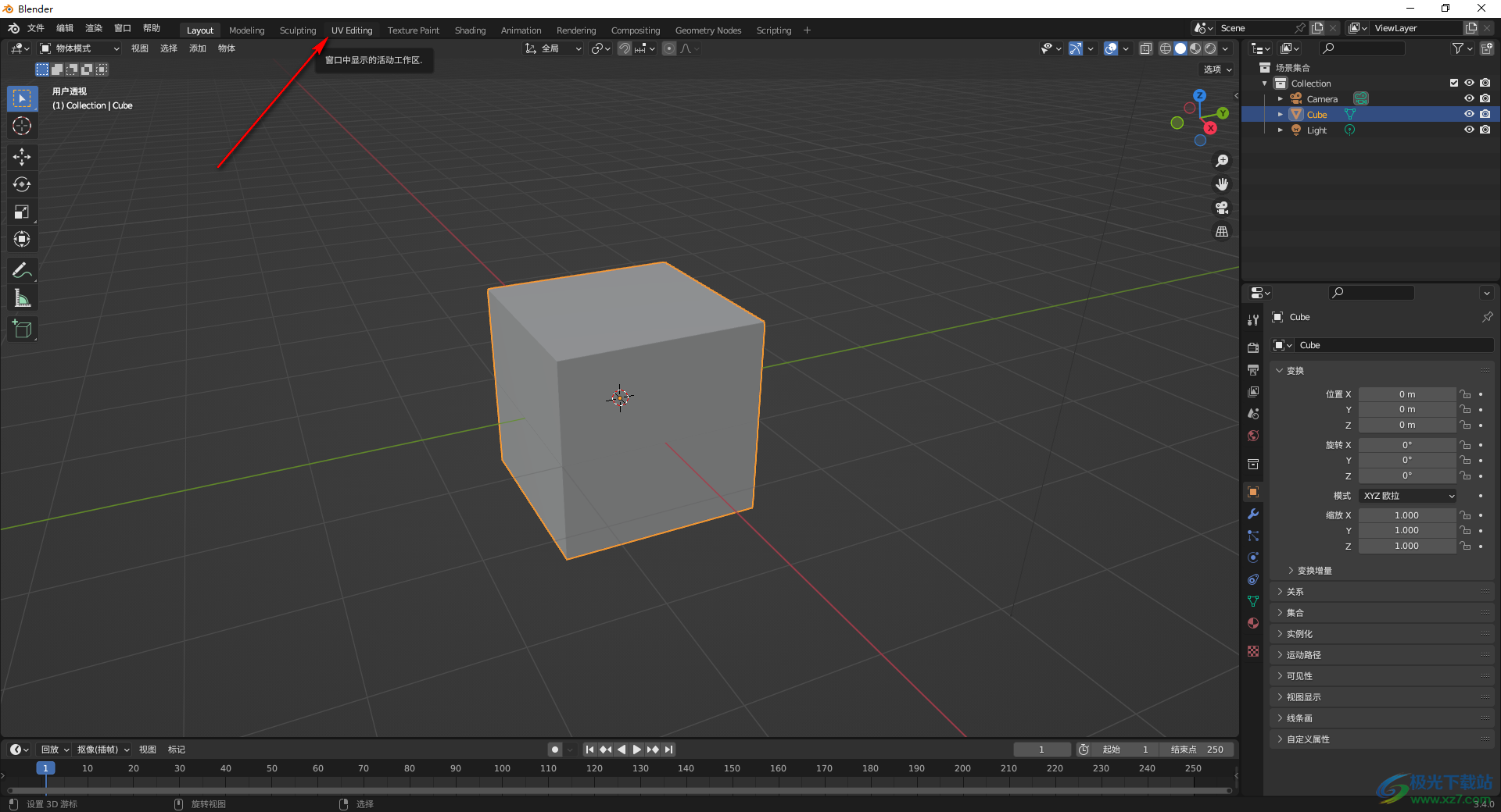
  1.进入到blender中,制作自己需要的模型之后,点击页面顶部的【UV Editing】。

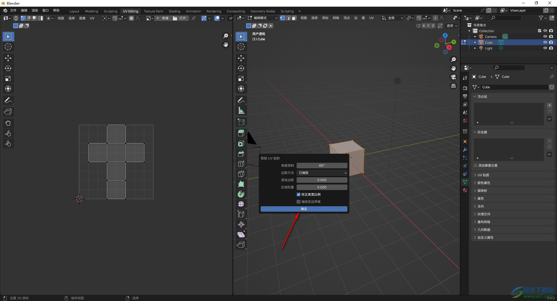
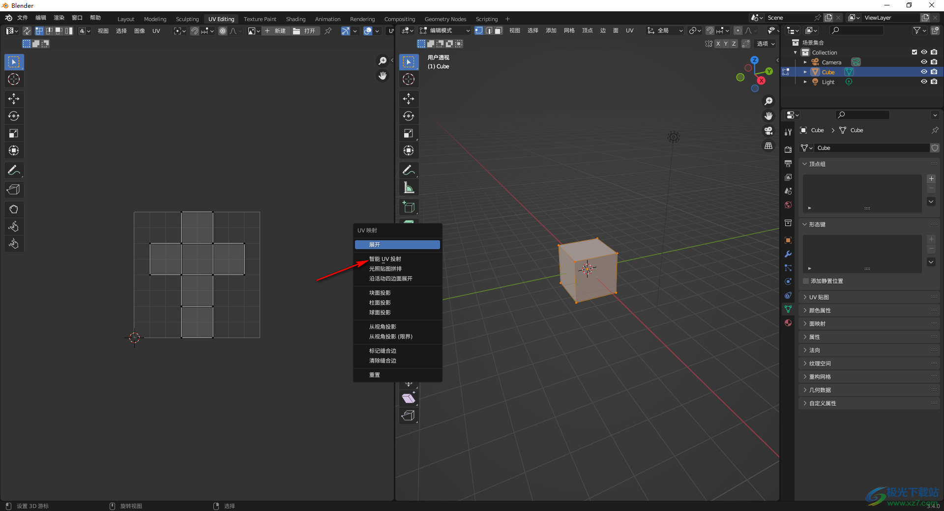
  2.之后进入到UV Editing的页面中,按下键盘上的U字母,之后就会弹出一个uv投射的菜单选项,将菜单选项中的【智能uv投射】选项进行点击。

  3.之后会再次弹出一个窗口,该窗口中点击确定按钮即可。

  4.随后,点击页面上方的【打开】按钮,然后在打开的窗口中键需要进行成贴图的图片添加进来,之后点击【打开图像】按钮即可添加。

  5.添加到页面中的图片会显示在左侧的位置,如图所示。

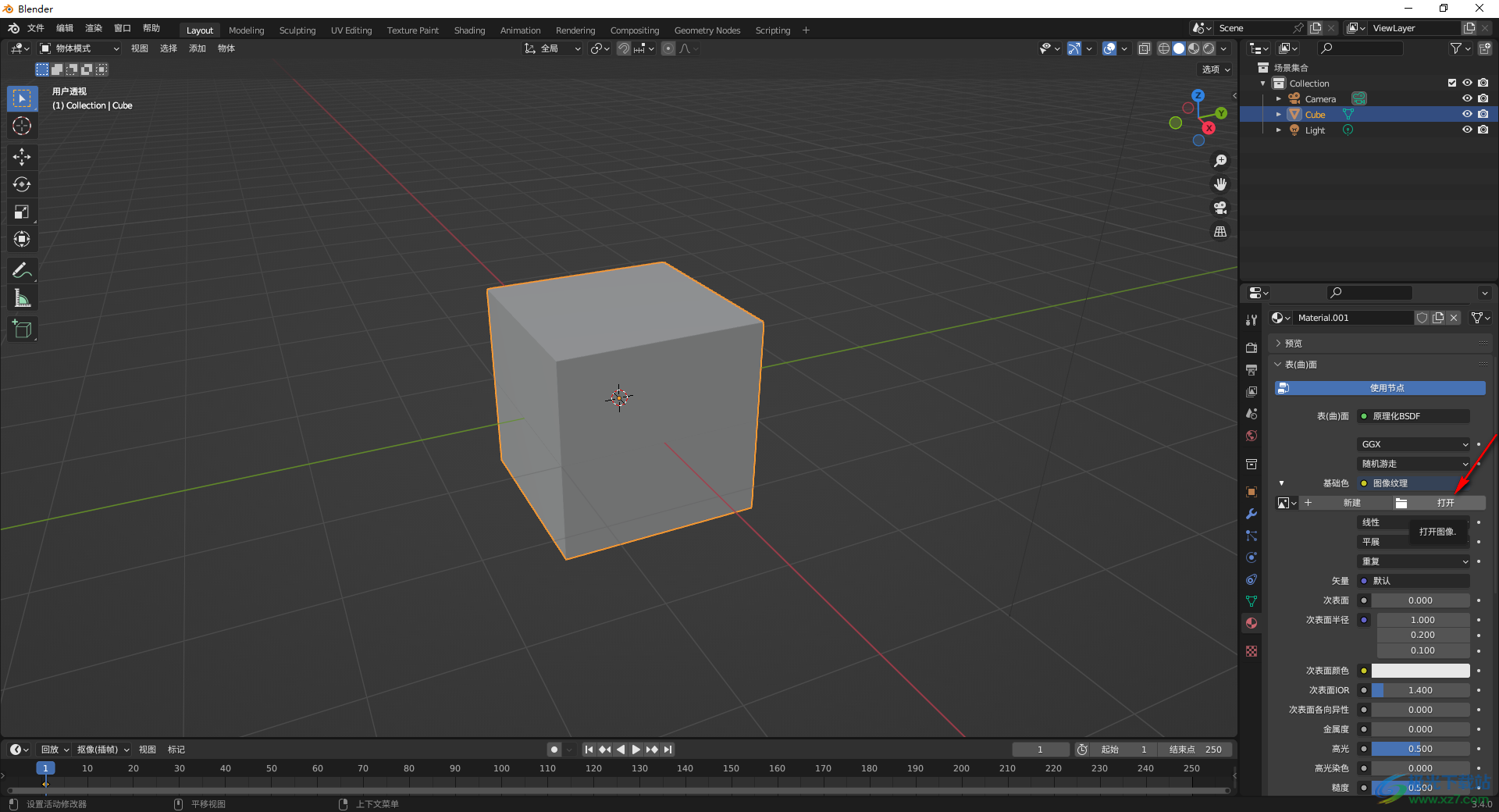
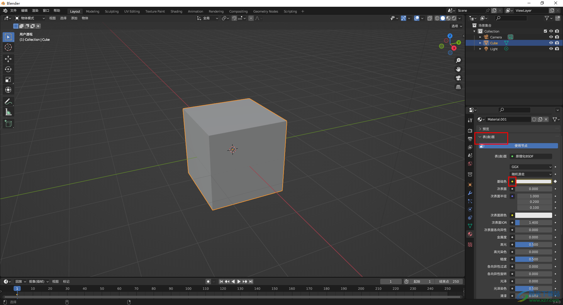
  6.随后我们再点击页面顶部的【Layout】菜单,在该页面的右侧竖着的工具栏中将【材质属性】选项进行点击,然后可以点击新建按钮,新建一个材质设置窗口。

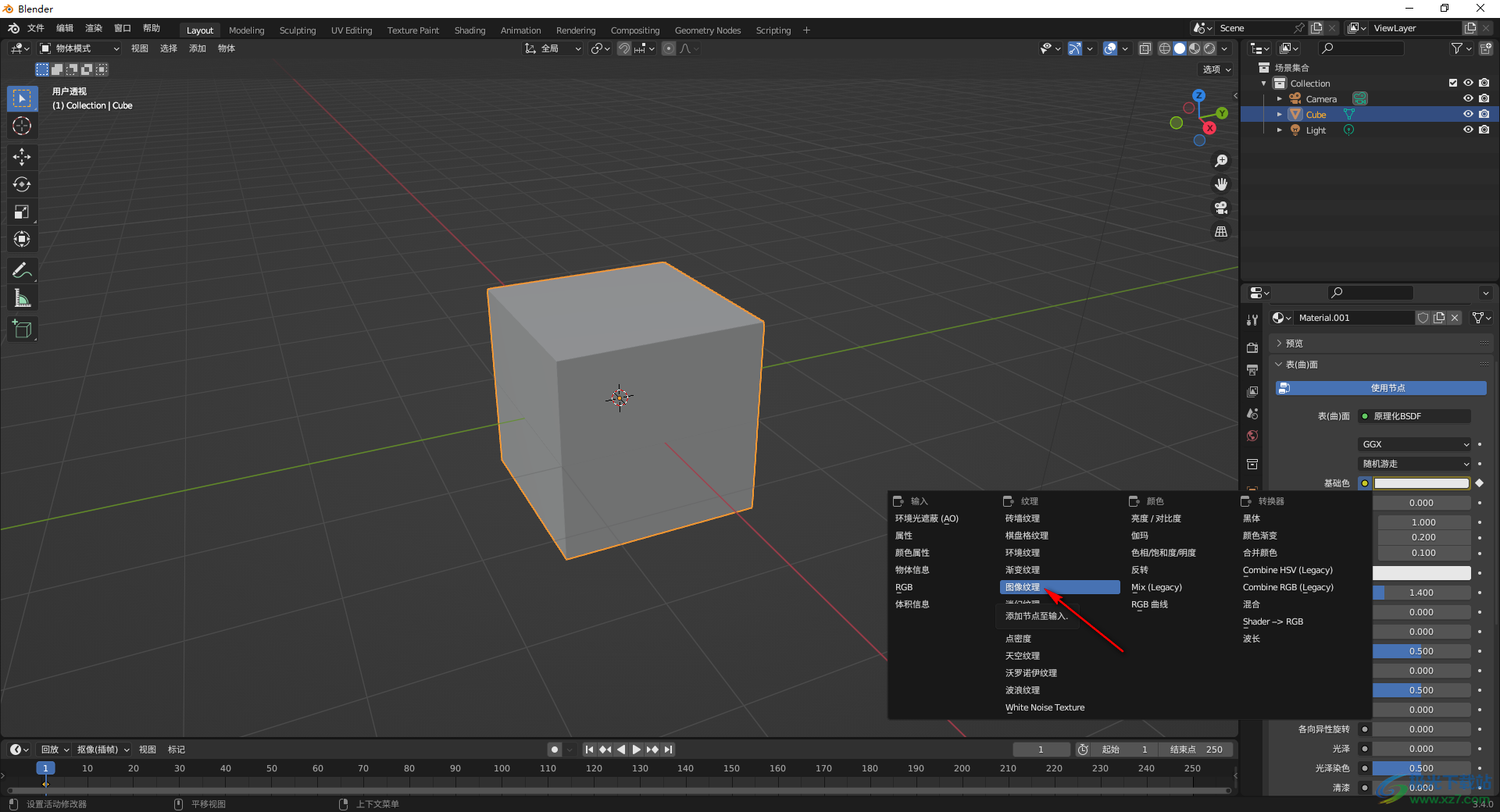
  7.之后,将【表面】的下拉按钮点击打开,在【基础色】的旁边,将圆点进行点击。

  8.随后就会在旁边弹出一个矩形窗口,在该窗口中将【图像处理】选项进行点击选中。

  9.随后,在右侧的基础色的下方就会出现一个打开的按钮,点击【打开】按钮。

  10.在页面上弹出的本地文件夹中,将刚刚添加的图片再次选中,然后点击打开图像按钮进行添加。

  11.添加之后,还是在这个页面上,将右上角的红色框选出来的两个圆形图标,进行点击其中任意一个都是可以查看到添加的贴图样式的,如图所示。

  以上就是关于如何使用blender添加贴图的具体操作方法,当你制作好模型之后,想要给模型添加一个比较好看的贴纸,那么你可以按照上述的方法进行操作即可,步骤有点多,但是操作起来比较简单,感兴趣的话可以试试。

blender软件

大小:60.60 MB版本:v2.70 正版环境:WinAll, WinXP, Win7, Win10

进入下载

标签blender给模型添加贴图,blender

相关下载

查看所有评论+

网友评论

网友
您的评论需要经过审核才能显示