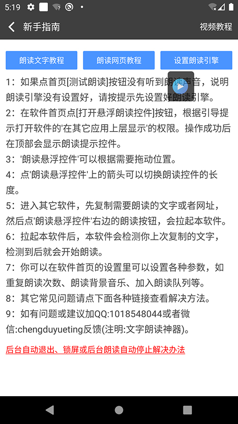
文字朗读神器去广告版是一款专注多场景文字转语音的便捷工具,支持网页链接、本地文档、剪贴板文本等多种形式内容导入,内置多款特色发音人,还能自由调节朗读语速与音调。不管是通勤时听新闻资讯、睡前聆听小说章节,都能轻松满足需求,用听觉替代视觉,打造舒适高效的信息获取方式。
1、在朗读神器主页面,点击底部导航栏的“文件”按钮,进入导入本地文件的功能页面。
2、进入文件页面后,点击“导入文件”按钮,触发导入文件的操作弹窗。
3、在导入文件弹窗中,点击“自动扫描文件”按钮,开始扫描手机内支持格式的文件。
4、扫描完成后,在本地文件列表中选择目标文件,点击“导入”按钮完成文件的导入操作。
1、兼容网页、文档、剪贴板等多类文字来源,无需复杂转换,导入后即可启动语音朗读。
2、配备多款不同风格发音人,支持语速快慢、音调高低调节,定制专属听觉体验。
3、适配新闻、小说、学习资料等多元场景,满足日常聆听、学习辅助等不同使用需求。
4、内置详细使用教程,新手也能快速掌握引擎设置、文件导入等核心操作步骤。
5、支持文件导入功能,提供三种导入方式任选,轻松读取本地各类文本内容。
1、操作流程简单直观,选择文件、设置参数、启动朗读三步即可完成,无需繁琐操作。
2、可根据个人喜好配置朗读参数,打造贴合听觉习惯的语音播放模式,提升聆听舒适度。
3、支持导入文件后直接朗读,无需额外复制粘贴,大幅节省操作时间,提升使用效率。
4、提供清晰的功能指引,从引擎设置到文件导入全程讲解,助力用户快速上手玩转工具。
包名:com.wyfc.txtreader
MD5:4884982FA111357EC52905D58FD78D63
你喜欢阅读吗?阅读工具软件能帮你提升学习和工作的效率。它们支持多种格式的文件阅读,还能标注、笔记、搜索和整理内容。有些软件有护眼模式和字体调节功能,保护你的视力。还可以同步阅读进度、导入书签,方便你随时继续。快试试这些实用的阅读软件吧!
文字朗读神器 v3.0.21 安卓版
53.11MB/ 简体中文
v3.0.21
全球学术快报 v5.1.6 安卓版
133.52 MB/ 简体中文
v5.1.6
纸间书摘手机版 v5.3.7 安卓版
51.52 MB/ 简体中文
v5.3.7
藏书馆app官方版 v8.6.1 安卓版
92.06 MB/ 简体中文
v8.6.1
书伴阅读 v5.3.7 安卓版
51.52 MB/ 简体中文
v5.3.7
爱飒漫画app最新版 v3.6.13 安卓版
73.45 MB/ 简体中文
v3.6.13
懒人听书高级版 v8.7.39 安卓版
84.75MB/ 简体中文
v8.7.39
cnki全球学术快报app v5.1.6 安卓版
133.52 MB/ 简体中文
v5.1.6
想听歌、录音、剪音频却总找不到趁手的工具?这份合集超实用!集合多款音频工具,听歌支持多格式播放(本地/在线都流畅)、高清音质无杂音,智能推荐总刷到爱听的;录音功能清晰无电流声,录课程、录灵感超省心;剪辑工具简单拖拽就能裁剪、加滤镜、配背景音乐,降噪、变速功能帮修音。
朗诵汇 v5.1.8 安卓版
35.65MB/ 简体中文
v5.1.8
漫步者耳机 v8.4.27 安卓版
294.37 MB/ 简体中文
v8.4.27
视频音频提取器网页版 v3.0.6 安卓版
30.50 MB/ 简体中文
v3.0.6
爱剪辑音频 v1.2.3 安卓版
141.10 MB/ 简体中文
v1.2.3
Au音频编辑器手机版 v1.3.4 安卓版
182.31 MB/ 简体中文
v1.3.4
音频提取格式转换免费版 v49 安卓版
74.02 MB/ 简体中文
v49
音频提取格式转换 v49 安卓版
74.02 MB/ 简体中文
v49
音频提取器网页版 v7.3.0 安卓版
59.66 MB/ 简体中文
v7.3.0
手机txt阅读器app作为小说爱好者必备的软件之一,其本身拥有快捷方便,本地读取,安全无广告等诸多便利功能.手机txt阅读器拥有着各种不同类型的软件,有的以推广小说为主,多样化的功能给用户提供全面的体验,但相对的广告繁多.而另一种本地txt阅读软件就轻巧不少,可是大部分需要用户自行导入小说文本.
搜狗阅读2.500旧版本 v14.7.0.3010
114.90 MB/ 简体中文
v14.7.0.3010
快读小说阅读器老版本 v1.1.19 安卓版
10.42 MB/ 简体中文
v1.1.19 安卓版
风华居小说手机版 v0.1.0 安卓版
2.27 MB/ 简体中文
v0.1.0 安卓版
追尚 v4.5.8 安卓版
154.03 MB/ 简体中文
v4.5.8
知轩藏书网手机版 v1.0.8 安卓版
16.98 MB/ 简体中文
v1.0.8
宜搜阅读器软件 v5.3.1 安卓版
37.45 MB/ 简体中文
v5.3.1 安卓版
火花阅读全本追书app v1.2.8 安卓版
12.00 MB/ 简体中文
v1.2.8 安卓版
kindle国际版安装包v8.103.0.110
102.20 MB / 2024-08-08
KOReaderv2025.04
30.9MB / 2025-05-18
one一个致敬韩寒v5.5.0
19.77 MB / 2024-08-29
one一个手机版v5.4.3
21.89 MB / 2024-06-20
捷报比分旧版本v4.80 安卓老版
8.60 MB / 2020-12-11
华为阅读历史版本v9.1.33.303
67.25 MB / 2024-10-15
五岳阅卷手机版v4.5.5
50.29 MB / 2024-06-26
一个v5.5.0
19.77 MB / 2025-05-22
one·一个最新版v5.2.1 安卓版
19.60 MB / 2022-03-13
有声小说v8.8
6.50 MB / 2025-04-07
网友评论