极光下载站 - 打造齐全的绿色软件家园

极光下载站

当前位置:极光下载站 > 软件教程 > blender移动物体上的顶点的方法

blender移动物体上的顶点的方法

时间:2023-09-06 16:14:26作者:极光下载站人气:381

  blender对于些小伙伴来说,是非常有帮助的一款编辑软件,大家在使用该软件的时候,会需要对一些物体进行修改操作,当你创建了一个立体图之后,想要将立体图中的某些点进行移动一下,让物体的样子变成其他的样子,那么怎么移动物体的一个点呢,其实我们只需要进入到编辑模式的窗口中,通过移动工具,选择物体的其中一个点即可使用鼠标进行移动操作,下方是关于如何使用blender移动物体的点的具体操作方法,如果你需要的情况下可以看看方法教程,希望对大家有所帮助。

方法步骤

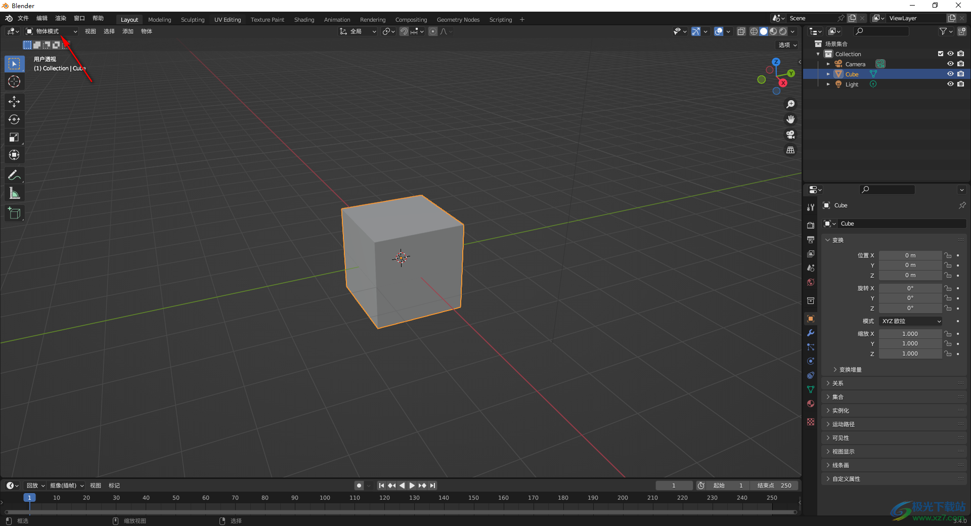
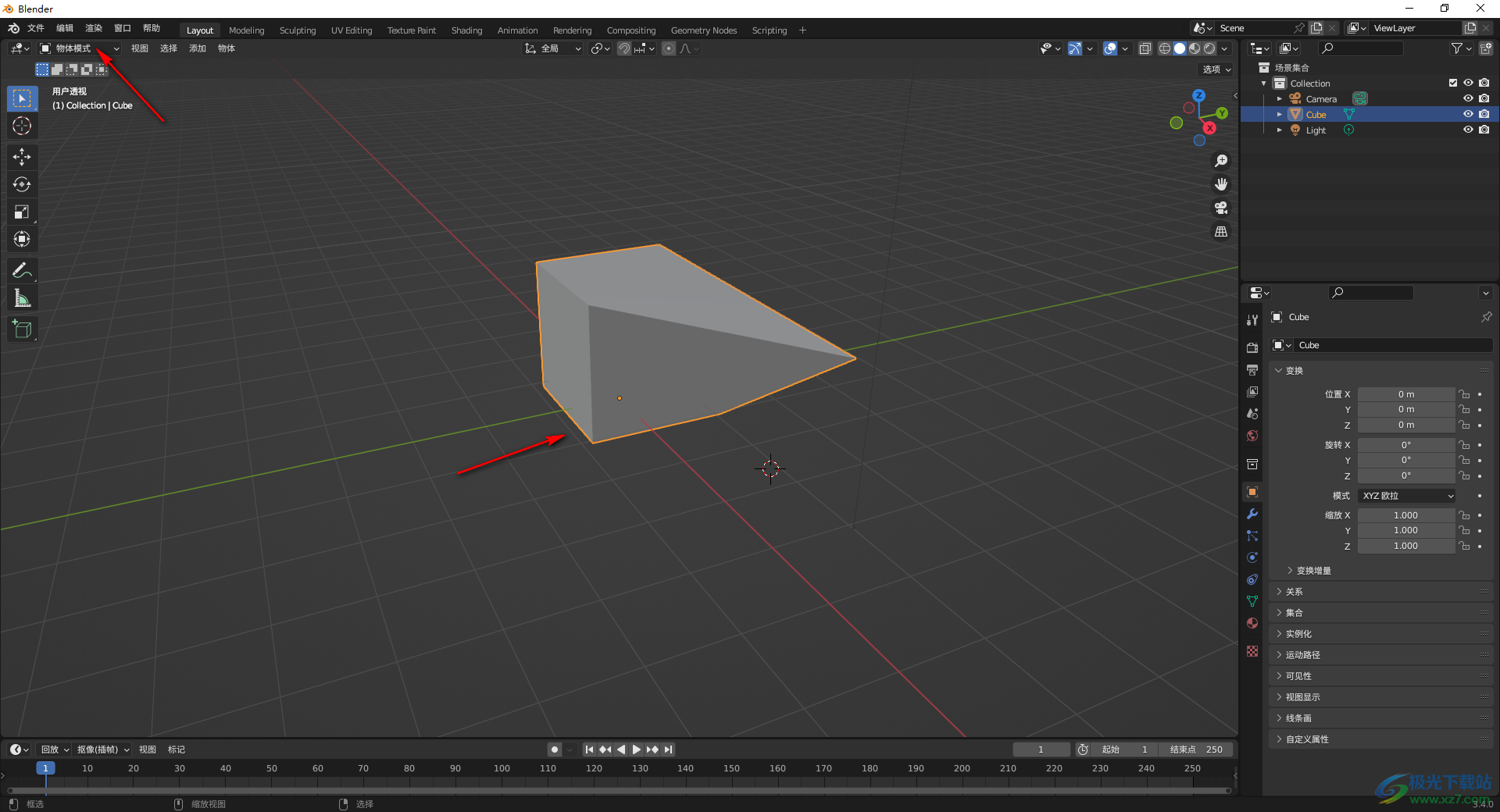
  1.首先进入到blender中,在页面的左上角的【物体模式】选项点击打开。

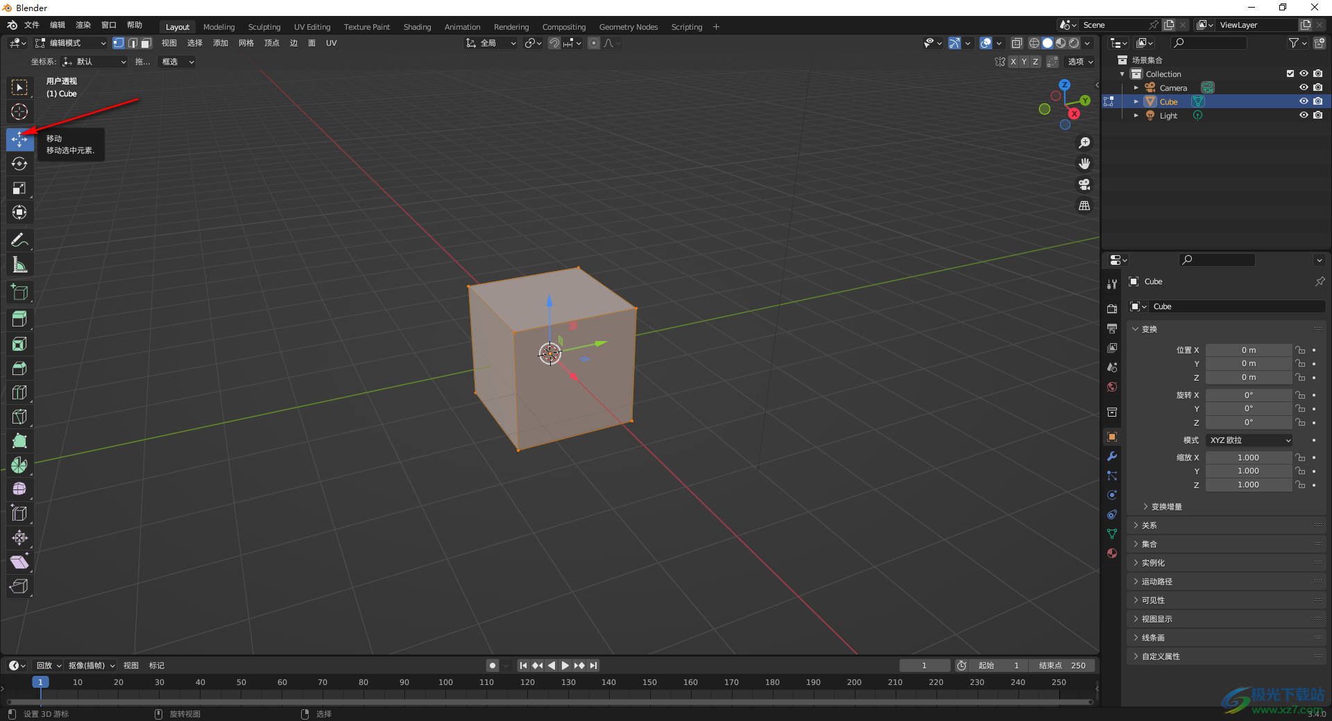
  2.在打开的下拉选项中,可以看到有很多的模式可以选择,这里选择【编辑模式】选项就好了,如图所示。

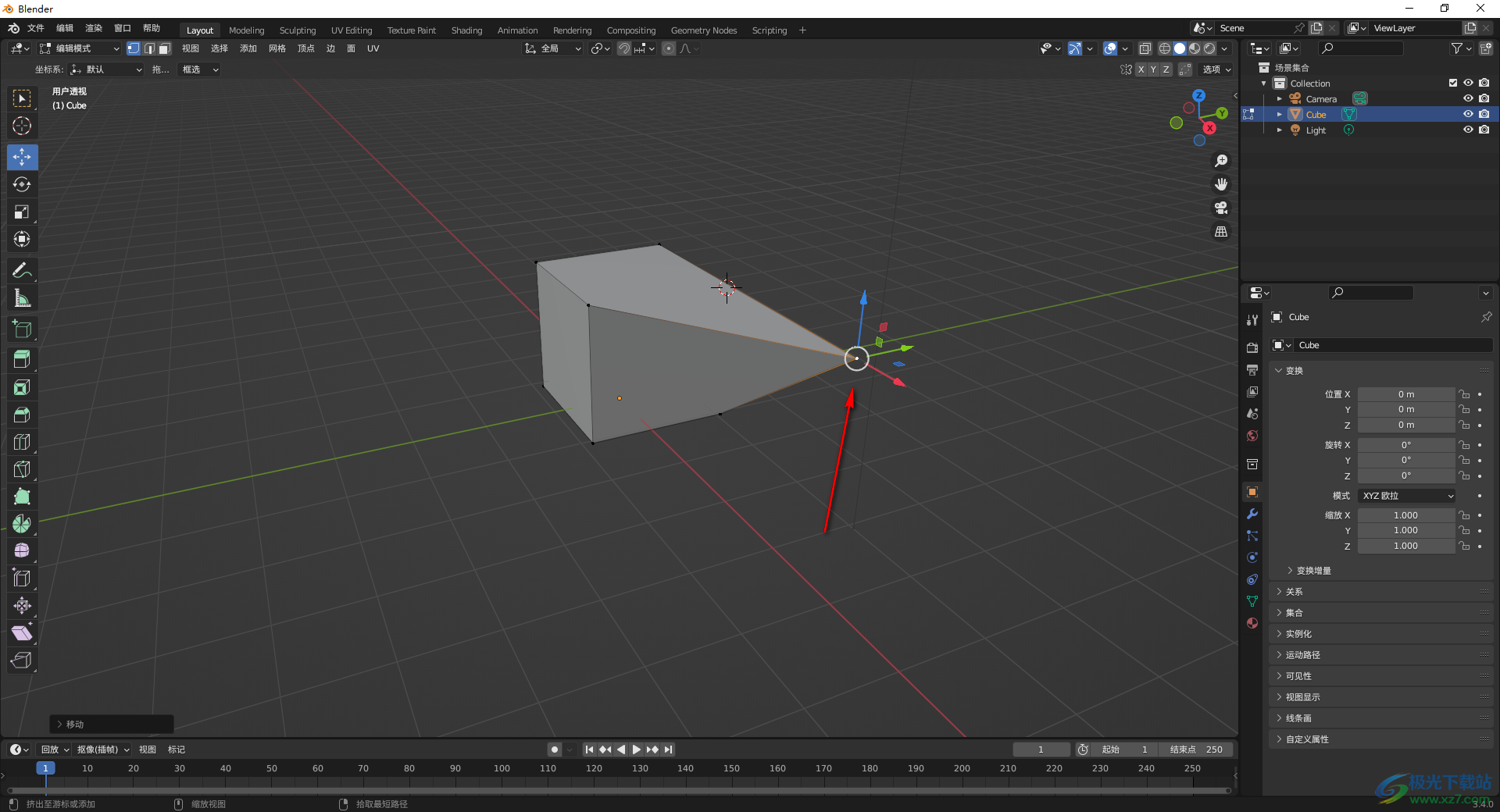
  3.之后,在编辑模式的左侧工具栏中,将【移动】工具图标用鼠标左键点击选中。

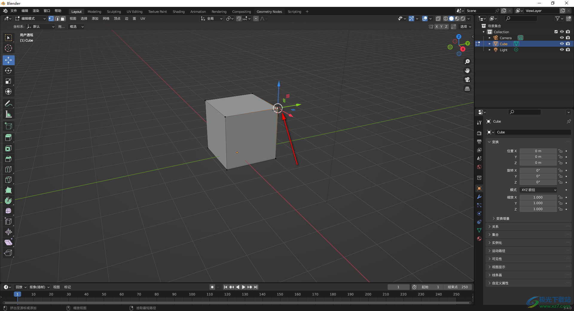
  4.然后使用鼠标在需要物体中需要进行改变的那一点进行右键点击一下,就会出现几个箭头的情况,如图所示。

  5.之后,再使用鼠标左键点击该点朝着任意方向进行移动操作就好了,如图所示。

  6.之后,将左上角的编辑模式重新切换为【物体模式】,在该模式下即可查看自己改变的点的最终物体效果。

  以上就是关于如何使用blender移动物体的点的具体操作方法,当你想要更改已经制作好的物体的顶点的时候,那么就可以通过移动工具,将其中一个需要移动的点选中进行移动操作就好了,感兴趣的话可以操作试试。

blender软件

大小:60.60 MB版本:v2.70 正版环境:WinAll, WinXP, Win7, Win10

进入下载

标签blender移动物体上的顶点,blender

相关下载

查看所有评论+

网友评论

网友
您的评论需要经过审核才能显示